截至今日,全国各地新型肺炎疫情防控工作形势严峻。2月7日,教育部召开全国教育系统应对新型肺炎防控工作视频会议。教育部党组书记、部长、部应对疫情工作小组组长陈宝生在讲话中强调:“战时状态要有非常措施,要把问题想得更严重一些,应对措施更坚决一些,一切都要做细做实,坚决防止疫情在校园蔓延。要切实强化阵地意识,严格管控学校校门,未经学校批准学生一律不准返校,校外无关人员一律不准进校门。

随着线上教学的开始,一些学生怀着侥幸的心理想要返回学校:
“导员,咱们什么时候可以开学,我的车票已经更换了好几次了。”
“导员,我爸妈嫌弃我了,什么时候能回去啊,我要上学。”
…………………………..
但是我只想对大家说:“疫情没有结束,请各位同学务必不能提前返校,从全国至省教育部门以及我们学院都在强调这件事情,就说明了该事的重要性。请大家,不要将导员所说的话当成耳旁风,一句不能提前返校不仅仅是我们的一则通知,更是学院对对大家的要求。”
如果你不听导员的话,那后果只能像他们一样了
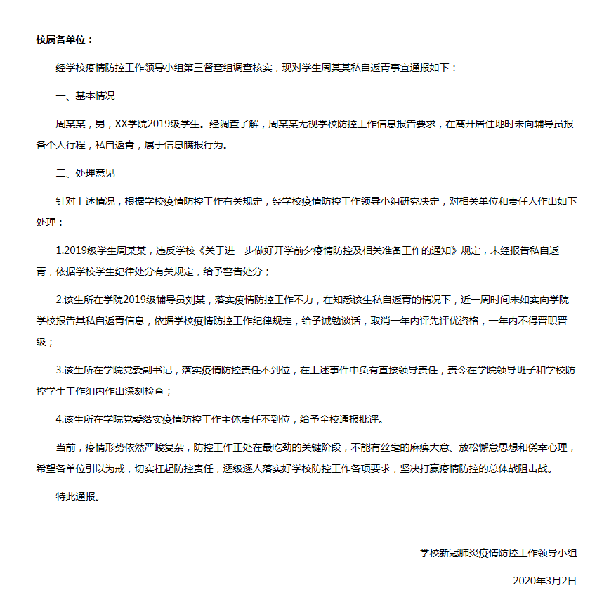
负面案例展示
3月2日,中国石油大学(华东)发布一则通告。通告称:2019级学生周某某无视学校防控工作信息报告要求,在离开居住地时未向辅导员报备个人行程,私自返校,属于信息瞒报行为。对此经学校研究给予该生警告处分,其所在2019级辅导员刘某诫勉谈话,取消一年内评优评先资格,一年内不得晋职晋级。


现在仍有同学有疑惑:疫情之下,为什么不能提前返校?学校属于人口高密度集区域,如果在学校内部出现感染者,若防控不当,疾病传播会特别迅速,这种情况下不仅在校人员切身利益会受损,当患者达到一定人数时,校区将会变成疫区,后果不堪设想,所以你就听导员的话在家乖乖的上网课,等待导员给你开学通知吧!
此外,于近期,部分老师和同学收到了关于“提前开学”,“网络课程核对”等信息,经核实,此类信息已在多所高校传播,均为不实信息,在此提醒给各位化学工程系的同学们:

1、学院的各类通知、公告都会通过学院官方网站、化学工程系官方网站、官方微信平台进行发布,由辅导员转发至各位同学。
2、线上学习安排,均由院教务部门、化学工程系教务等部门统一安排,由辅导员通过班级群进行发布。
3、学院及化学工程系不会通过短信、彩信及网站链接等方式群发任何通知公告,更不会发布任何在线收费等欺诈信息,请化学工程系各位同学甄别收到的信息,谨防受骗。
如若遇到类似虚假信息状况发生,请及时与化学工程系学生管理负责人、辅导员等联系,谨防受骗。
现在还在疫情的攻坚期,身为当代大学生的你们,更应该积极贯彻教育部和学校的部署,为我们的疫情工作贡献自己的一份力量。
最后来自导员的唠叨:“疫情当前,请大家不要提前返校!”
化学工程系
2020年3月6日